快讯
 母婴行业观察

 热文

母婴日报 | 孩子王线上APP覆盖海南地区;天猫国际发布双11母婴、营养健康行业现货首日成交榜;又一外资奶粉宣布进军中国市场
2025-10-24 18:44

1亿用户、千元月充!银发短剧攻占爸妈手机?
2025-11-12 20:29

新东方们,集体盯上老年人
2025-10-20 11:48
圣贝拉IPO在即 单年营收7.8亿
圣贝拉要上市了。
如果你对圣贝拉不熟悉,建议你打开大众点评和小红书。
就是这个圣贝拉。不过,它并不是你认为的,只做月子服务的公司,而是多品牌的、围绕家庭护理拓展业务版图的集团性公司。
日前,中国最大综合家庭护理品牌集团圣贝拉正式向港交所递交招股书,有媒体称该公司有望成为全球家庭品质护理第一股。联席保荐人为瑞银集团和中信证券。
公开信息显示,该公司曾获得来自腾讯、中国人寿、Mirae Asset、C Capital、太古地产、新鸿基公司、高榕资本等机构投资。
知名市场调研机构弗若斯特沙利文发布报告,中国内地家庭护理需求潜力巨大。截至2023年底,行业市场规模为人民币5,738亿元,五年复合年增长率为13.2%。预测显示市场规模将由2024年的人民币6,578亿元增至2030年的人民币13,378亿元,复合年增长率为12.6%。
从母婴圈走到家庭护理的蓝海中,圣贝拉向港交所递交招股书,谋求上市,让身处泥潭的母婴同行看见了曙光,可谓是行业一剂强心针。
营收7.75亿
已实现扭亏为盈
招股书显示,2021年至2023年,圣贝拉集团销售额分别为3.90亿元、5.89亿元、7.75亿元,涨幅99%,营收已从人民币2.59亿元增至5.60亿元,涨幅达116%,2023年的经调整利润为人民币2080万元,首次实现扭亏为盈。2023年经调整的 EBITDA 为6140万元,相比上年增长31倍。
集团毛利方面,由2021年的人民币7,929万元增长至2023年的人民币2.05亿元,涨幅158%,毛利率由2021年的30.6%增长至2023年的36.5%。

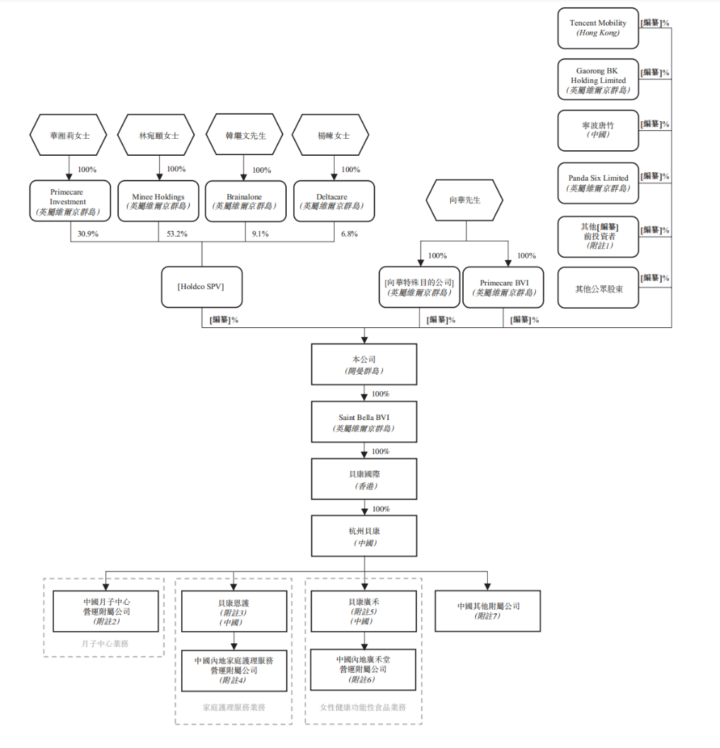
股权结构方面,腾讯持股11.6%、高榕持股8.3%。
创新模式
场景化服务+新零售产品
公开资料显示,圣贝拉集团成立于2017年,公司主体为杭州贝康健康科技集团有限公司。业务包括产后护理中心、家庭护理服务和女性健康功能性食品等,辐射北京、上海、广州、深圳等多个中国内地一二线城市,并于2022年开启国际化战略。
从创立之初,圣贝拉集团就确定了多品牌路线,以“圣贝拉”、“小贝拉”、“艾屿”等母婴护理中心,及“予家”的到家护理服务提供场景化服务为基石,以“STB产后研修所”提供产后修复服务,以及新零售产品广禾堂为延伸,打造女性全周期的护理。
据悉,圣贝拉、小贝拉、艾屿为该集团旗下三大月子品牌,品牌定位有所不同;“予家”为旗下到家服务品牌,为用户提供高品质的育儿服务、育儿指导以及幼儿护理和幼儿成长服务;STB产后研修所是专门提供产后修复服务的品牌;“广禾堂”则是圣贝拉于2021年收购的品牌,已有20多年的历史,定位为女性健康功能性食品,是中国女性孕产期健康食品调理行业的领军者。
招股书显示,截至2023年底,圣贝拉采用多品牌战略,在旗下三大主营母婴护理中心品牌圣贝拉、小贝拉、Bella Isla的名下,拥有一个59家高端月子中心的广泛网络,包括47家自有中心(即由集团全资拥有或控股的中心)及12家管理中心(即由第三方全资拥有或控股并由集团管理的中心)。
不过,从业绩表现来看,这并不是一家单纯经营月子中心的公司。
招股书显示,圣贝拉旗下母婴护理中心的营收占比呈逐年递减状态,2022年及2023年分别同比下降1.6%和4%。而女性健康功能性食品业务毛利率达到63.3%,同比增长超10%。
此外,2022年,圣贝拉完成了对杭州贝瑞斯美华妇儿医院的战略投资,借助高端医疗的“科学专业”赋能母婴护理服务,并为用户提供绿色就医通道;2023年,圣贝拉还与日本木下集团签订战略合作协议,欲联合在中国内地培养专业养老护理人才,继续拓展集团业务版图。
显然,相比传统月子中心,圣贝拉构建的场景化服务+新零售产品的模式解决了月子中心复购难和当前生育率低下的问题,逐渐打破营收壁垒。
37大理论33项实操
圣贝拉严选一线护理人员
单以产后护理为例。在早期月子行业,普遍存在三个主要弊端,一是缺少全国性的月子护理品牌;二是大多数月子中心仍在使用月嫂制度,但月嫂的专业能力参差不齐,普遍缺乏科学体系化的服务标准;三是月子中心的服务大多只针对生理照护而忽视心理需求。
圣贝拉却另辟蹊径,从公司创立之初,便优先投入了大量资源来建立整套科学严谨的护士培训体系,创新以护士代替月嫂,并通过自有培训来为门店输送优质护士,以保障一线护理人才供给的优质与充足。
招股书显示,截至2023年12月31日,圣贝拉共有621名取得相关专业资质的护理专家在集团旗下月子中心提供产后护理服务。这些护理专家通常由合作的30多所护理学校输送给圣贝拉,以保证每位一线护理人员都为科班出身。
据了解,该培训体系结合了IAIM婴儿抚触技术,由圣贝拉集团首席护理官刘美芳博士研发,已获得美国ACI国际认证,并聘请相关领域权威专家莅临授课,培训内容涵盖产妇及新生儿护理、母乳哺养护理、产后康复及营养、婴儿早教等专业课程,涵37大项理论知识及33项实操内容,且拥有为母婴护理设定服务基准及编制标准操作规程(SOP)。护理人员在历经严苛理论和实操考核后,通过者方可上岗为入驻客户进行一对一的服务。通常情况,每对母婴将由2名护理人员轮班照护,保障新手妈妈和宝宝随时享有贴心服务。
此外,圣贝拉还针对护理专家设计评估框架,为他们的职业发展制定清晰的路线图。
科技加码
实现护理标准化与精细化
科技发展的浪潮下,圣贝拉深知数字化变革的重要性。为了使护理服务更加精细,集团自主研发了一整套数字化护理服务平台,通过“数据驱动+服务找人”的方式构筑差异壁垒。
首先,在进行护理时,护理人员可直接根据系统生成的标准完成工作流程,保障护理流程的统一;其次,系统会记录每轮次对每对母婴身体情况的监测数据,护士会针对护理过程进行描述性记录,借助大模型及大数据,系统再生成反馈后续护理意见,使得护理标准实现统一。如果遇到紧急事件,用户也可借助圣贝拉的绿色就医通道,实现紧急就医。
据悉,这不单单是一套简单的SaaS系统,而是一套结合服务流程和用户体验的综合体系,可以规范一线护理人员的流程并实现服务标准的统一,更能实现跨地域的长线管理。这种创新的服务模式不仅提升了服务效率,更确保了每一位客户都能享受到量身定制的护理服务。
未来
是对家庭成员全周期的呵护
招股书显示,圣贝拉欲通过多元化的服务与产品组合,进一步扩大家庭护理平台,以获取更长的客户生命周期价值,增加高价值客群,并计划根据市场需求,通过开启养老护理及有选择性地推出新服务延长客户的生命周期价值。
事实上,圣贝拉在2023年就已经涉足养老领域,与日本木下集团签订战略合作,旨在推动养老护理培训产业发展,进一步提升中国养老护理服务的质量与标准。
无论是对母婴护理人才的培养,还是对养老护理服务的投入,都离不开圣贝拉想要改变行业短板的初心。
目前,护理行业中存在诸多弊病,如:服务质量参差,难以标准化;一线人员管理难、招聘难;脏活累活多、没有体系化专业人才培养机制……这些都需要长期投入,才能实现对传统业务的改善。
招股书显示,继续培养护理人才,建立业务扩张所需的团队,是圣贝拉在上市后仍然会坚持的战略方向之一。此举不仅为圣贝拉集团培养专业护理人才,持续保障用户的服务体验,更能为每个家庭、全社会输送高端护理人才,让所有家庭成员都能感受到专业护理的不同。
此外,随着圣贝拉全球化战略的推进,如何实现全球化且长链路的护理人才培养,不仅是圣贝拉,也是全行业值得思考和投入的方向。
从人出发,以人为本,让服务回归服务本身,这是圣贝拉未来需要走的路。
文章来源:母婴行业观察
版权声明:转载母婴行业观察的原创文章,需注明文章来源以及作者名称。公众号转载请联系开白小助手(微信号:zhangxiaoxian1015)。违规转载法律必究。
扫描二维码,第一时间获取母婴行业的资讯和动态。
从此和母婴行业观察建立直接联系。
相关推荐
本栏目文字内容归myguancha.com所有,任何单位及个人未经许可,不得擅自转载使用。
Copyright © 母婴行业观察 |  京ICP备12043030号-6
参与评论